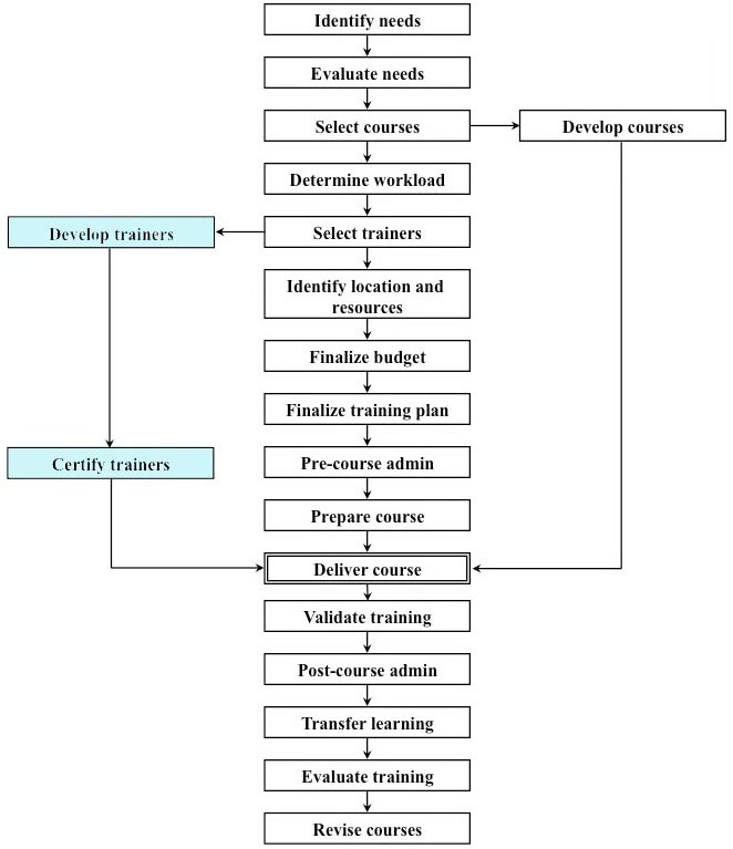
Developing Trainers
In this article, I will be covering two steps of the training process:
Developing trainers, and
Certifying trainers.
Developing your trainers is a very important part of managing the training process. There are three areas of development:
Developing the skills required to run courses;
Continuous development (assessing trainer performance);
Finding career paths either within or through the training department (career development).




