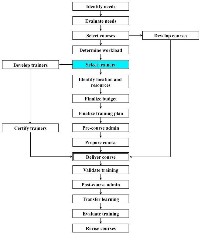
Selecting Trainers
How to find suitable trainers for your courses

In this step of the training process, you will be finding trainers to match the type and number of courses that you need to run.
Figure 1 Selecting trainers
Finding trainers can involve:
Using existing trainers,
Using consultants,
Recruiting trainers.




