Selecting Training Courses
How to find courses that meet your company's or clients' needs
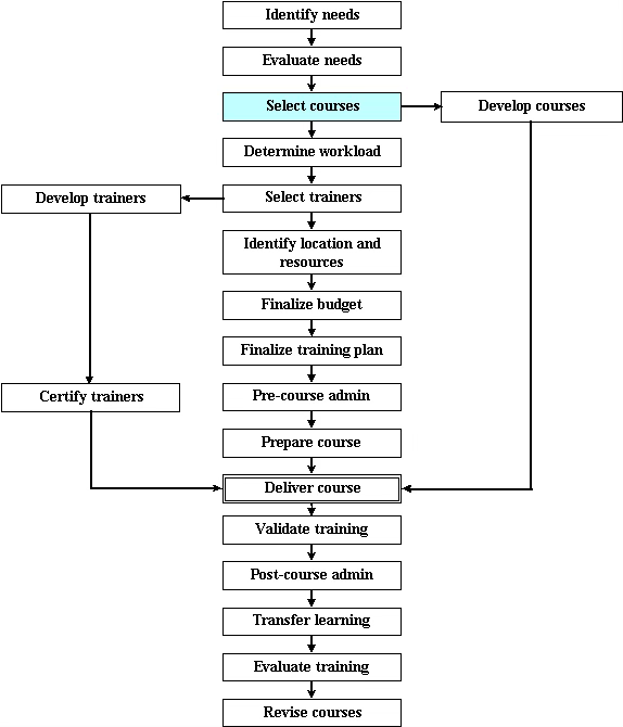
Having established that training is appropriate for the identified development needs, the next step is to find courses that meet those needs. We have to make choices about whether we buy or develop our courses. Developing a course from scratch can be both expensive and time-consuming. Even purchasing a course that exactly matches all the requirements is not as easy as it sounds.
Figure 1 Selecting courses





