The Process of Training
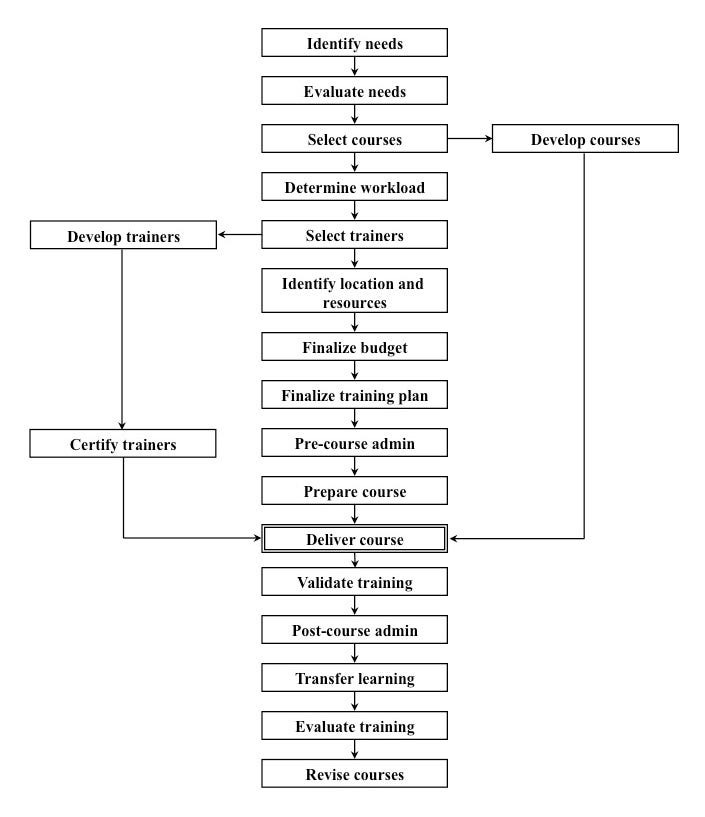
Figure 1 Top level flow chart of the training process
When people talk about the training process, they usually mean the daily activities that comprise the annual training cycle. Concentrating on the process is the best place to start if you want a quick and significant improvement in training efficiency.
There are, however, several dangers in considering the training process in isolation. The most obvious is that the training provided will have little or no relevance either to business requirements or to the development needs of the people. Another danger is that maintaining the process can become an end in itself. Then, training becomes inflexible and insensitive to change.




